Introduction

AllegroGraph can be used with various third party tools which display data in various useful ways. Three in particular are the following:

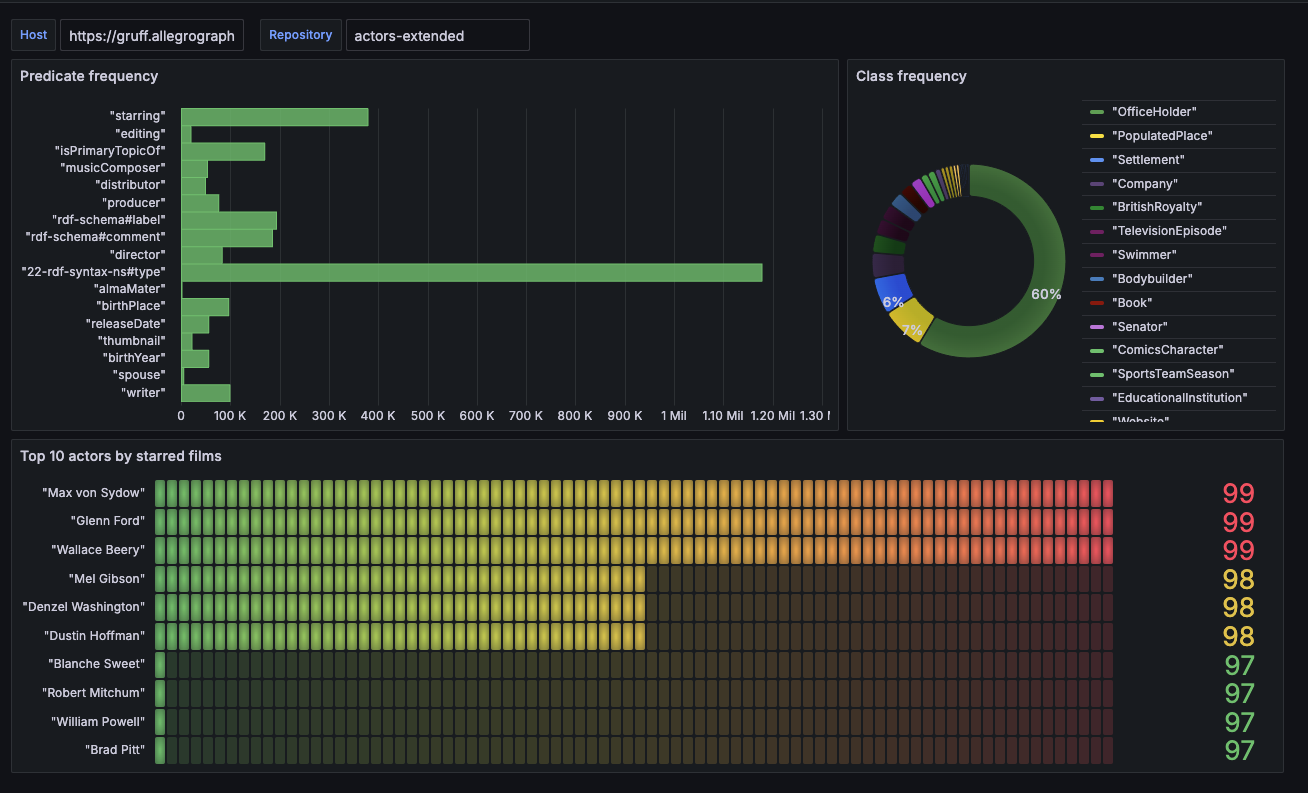
Using Grafana with AllegroGraph

Grafana Labs provides dashboards for displaying data. We provide as example of a Grafana dashboard displaying AllegroGraph data here on the FranzInc AllegroGraph Examples Github page. This display looks like this:

Grafana dashboard displaying AllegroGraph movie example