Introduction
AllegroGraph can be used with various third party tools which display data in various useful ways. Three in particular are the following:
Grafana: See below or go directly to https://github.com/franzinc/agraph-examples/blob/master/grafana/README.md
Apache Superset: See this YouTube video:
- Microsoft PowerBI: See https://allegrograph.com/using-microsoft-power-bi-with-allegrograph/ for more information.
Using Apache Superset with AllegroGraph
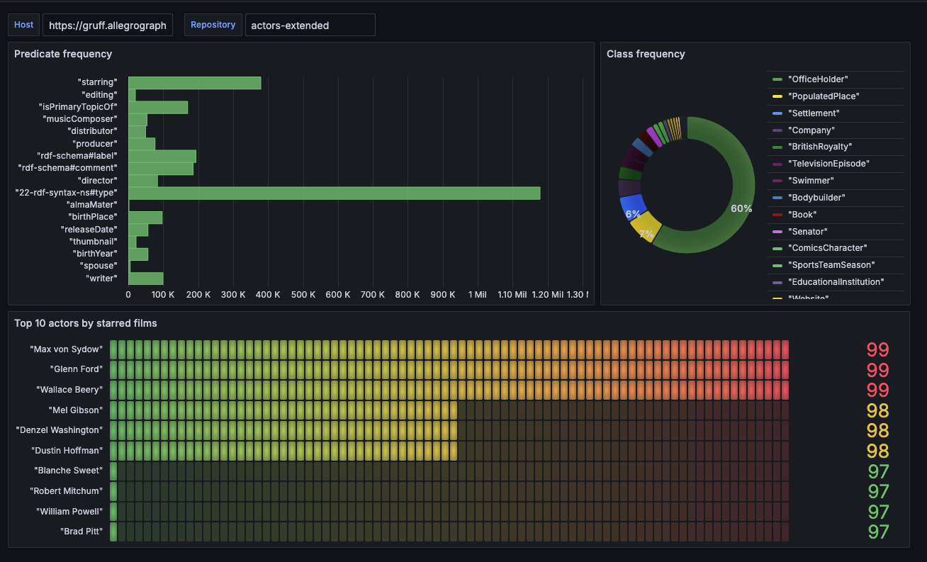
Using Grafana with AllegroGraph
Grafana Labs provides dashboards for displaying data. We provide as example of a Grafana dashboard displaying AllegroGraph data here on the FranzInc AllegroGraph Examples Github page. This display looks like this: